Un studiu efectuat de cercetători australieni relevă concluzii încurajatoare despre modul în care sistemul imunitar al unui pacient diagnosticat cu noul coronavirus reacţionează pentru a învinge infecţia Covid-19, informează revista Nature Medicine şi cotidianul Financial Times.
Cel mai detaliat studiu ştiinţific asupra unui pacient diagnosticat cu coronavirus transmite concluzii încurajatoare despre capacităţile corpului uman de a învinge virusul şi a se recupera.
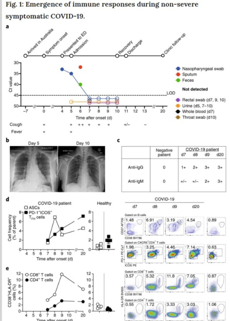
Cercetătorii Institutului Peter Doherty pentru Infecţii şi Imunitate din Australia au analizat mostre sanguine prelevate de la o femeie în vârstă de 47 de ani care nu avusese alte boli cronice înainte de a contracta Covid-19, descoperind că recuperarea sa se datorează unei neaşteptate reacţii a sistemului imunitar.
Femeia călătorise din Wuhan (China), zona în care a apărut coronavirusul, în Melbourne (Australia), fiind spitalizată după ce dezvoltase simptome precum letargie, dureri de gât, tuse seacă, dureri în piept, insuficienţă respiratorie şi febră.

“Studiul nostru furnizează noi informații pentru înţelegerea amplorii reacţiilor sistemului imunitar într-un caz nonsever de Covid-19. Pacienta nu a experimentat complicaţii precum blocarea respiraţiei ori sindromul respirator acut, nu a necesitat oxigenare suplimentară şi a fost externată la o săptămână de la internarea cu o boală nonseveră, dar cu simptome clare. Am furnizat dovezi despre recrutarea populaţiilor de celule imune (ASC, TFH şi celule activate CD4+ şi CD8+ T), împreună cu anticorpi IgM şi IgG SARS-CoV-2 în sângele pacientului înainte de dispariţia simptomelor.
Propunem ca aceşti parametri imuni să fie specificaţi în cazul persoanelor cu diverse grade de severitate ale bolii Covid-19 pentru a stabili dacă pot fi utilizaţi pentru a anticipa rezultatul clinic şi a evalua noi intervenţii care pot minimiza severitatea (…). În plus, studiul nostru indică faptul că reacţii imune multifactoriale pot fi asociate noului virus SARS-CoV-2 şi, în mod similar cu boala aviară H7N9, reacţiile imunitare preliminare adaptive ar putea fi corelate cu rezultate clinice mai bune”, afirmă autorii studiului publicat în revista Nature Medicine, citat de Mediafax.
“Am arătat că deşi Covid-19 este cauzată de un virus nou, în cazul unei persoane care nu are alte boli, reacţia unui sistem imunitar robust asupra diverselor celule este asociată cu recuperarea clinică, în mod similar cu ceea ce observăm la gripă”, a explicat, pentru FT, profesor Katherine Kedzierska, de la Institutul Doherty.
“Am analizat toată gama de reacţii ale sistemului imunitar în cazul acestei paciente, utilizând cunoştinţele acumulate de-a lungul a numeroşi ani prin examinarea reacţiilor imunitare la pacienţi spitalizaţi din cauza gripei. La trei zile după ce pacientul a fost internat, am observat grupuri largi de celule imunitare, unul dintre semnalele de recuperare în cazul gripei sezoniere, astfel că am anticipat că pacientul îşi va reveni în trei zile, ceea ce s-a şi întâmplat”, afirmă un alt autor, Oanh Nguyen, precizând că acesta este primul studiu referitor la reacţii imunitare în cazul Covid-19.
